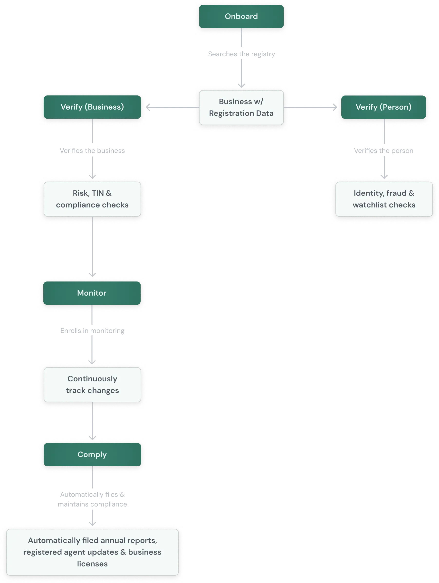
Onboard is where businesses enter your platform. Palm gives you access to 125M businesses through a single registry search - find the entity, pull structured registration data, and get them into the network so they’re ready for verification and monitoring.Documentation Index
Fetch the complete documentation index at: https://docs.getpalm.com/llms.txt
Use this file to discover all available pages before exploring further.
What Onboard does
Onboard today gives you one core capability: Search the Registry - Search 125M businesses in the network by name, jurisdiction, or location. Get back structured registration data from authoritative government sources - names, entity types, registration numbers, formation dates, jurisdictions, and principal addresses. Palm aggregates registration data from every US Secretary of State office into a single searchable index. Instead of querying 50 individual state databases, you search once and get back normalized, structured results.
When to use this
Use Onboard at the start of a business relationship. During onboarding, embed a registry search to find and pre-fill business data. When a business applies to your platform, search the registry to confirm it exists before sending it through verification. Registry search is also useful for data enrichment - if you have a business name but need the address, entity type, or officer list, the registry has it.How it connects to Verify
Onboard finds the business and pulls its public record. Verify runs the checks that public records don’t cover - TIN validation, risk assessment, watchlist screening, and identity verification on associated people. A typical flow:

